Rosalind - Finding a Protein Motif
rosalindProblem:
Please find the problem here.
Solution:
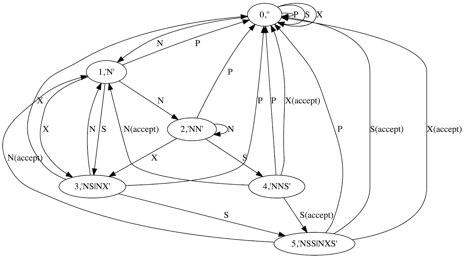
I attempted to create a solution that processes each character exactly once, and I succeed, here is the state machine that works.

The diagram should be self-evident - the code is a just a faithful implementation of the diagram.
Code: